Rawat Jalan RS Roemani Semarang | Layanan Poliklinik & Konsultasi Dokter

Oleh: Amaliarf
04 November 2025 14:51:30

Layanan rawat jalan RS Roemani Semarang meliputi Poliklinik Adam (BPJS, perusahaan, asuransi dan umum) dan Poliklinik Yusuf eksekutif (non-BPJS). Konsultasi dokter cepat, nyaman, dan ekslusif.

Pelayanan Poliklinik dan Konsultasi Medis

Rawat jalan di RS Roemani Muhammadiyah Semarang menyediakan layanan konsultasi, pemeriksaan diagnostik, dan tindak lanjut medis untuk pasien umum, BPJS, asuransi maupun pasien non-BPJS. Layanan ini tersedia agar Anda dapat memperoleh perawatan kualitas tinggi tanpa perlu menginap.
Jadwal praktek dokter spesialis dapat dilihat secara online di www.rsroemani.com


Poliklinik Regular ( Adam - Ismail )

Poliklinik Adam adalah salah satu unit rawat jalan yang menerima pasien reguler BPJS, asuransi, perusahaan maupun umum (non-BPJS). Dengan layanan multidisiplin, dari dokter spesialis hingga pemeriksaan pendukung, Poliklinik Adam dirancang agar akses ke layanan kesehatan menjadi lebih mudah dan terjangkau. Misalnya untuk gigi umum, penyakit dalam, gizi dan lainnya. 

Kelebihan:

  • Terima pasien BPJS asuransi, perusahaan serta umum
  • Jadwal praktek dokter spesialis tersedia di website secara realtime
  • Pelayanan rawat jalan yang mudah dan efisien

Poliklinik Yusuf (Poli Eksekutif One-Stop Service)

Poliklinik Yusuf merupakan layanan rawat jalan eksekutif yang ditujukan khusus untuk pasien non-BPJS baik asuransi swasta maupun biaya mandiri. Konsep one-stop service memastikan pasien mendapatkan konsultasi dokter, pemeriksaan penunjang, dan layanan lanjutan dalam satu rangkaian kunjungan yang nyaman dan cepat.

Kelebihan:

  • Pelayanan prioritas bagi pasien non-BPJS
  • Fasilitas lebih eksklusif dengan kenyamanan tambahan
  • Proses yang lebih ringkas dan manajemen waktu yang lebih baik

Jenis Poliklinik Rawat Jalan

RS Roemani menyediakan berbagai poliklinik spesialis untuk rawat jalan, antara lain:

Klinik Regular - BPJS | Asuransi | Perusahaan | Umum (Pembiayaan mandiri)
  • Klinik Gigi Umum
  • Klinik Kebidanan Dan Kandungan
  • Klinik Mata
  • Klinik Anak
  • Klinik Bedah Umum
  • Klinik Penyakit Dalam
  • Klinik Saraf
  • Klinik Tht
  • Klinik Jantung
  • Klinik Kulit Dan Kelamin
  • Klinik Bedah Digestive
  • Klinik Bedah Tulang
  • Klinik Bedah Urologi
  • Klinik Bedah Plastik
  • Klinik Bedah Mulut
  • Klinik Paru
  • Klinik Kecantikan
  • Klinik Jiwa
  • Klinik Bedah Anak
  • Klinik Konsultasi Gizi
  • Klinik Gizi
  • Klinik Tb
  • Klinik Ginjal - Hipertensi
  • Klinik Gastro Entro Hepatologi
  • Klinik Gigi Endodonsi
  • Klinik Gigi Pedodontis
  • Klinik Geriatri
  • Klinik Kardiovaskular
  • Klinik Gigi Orthodonti
  • Klinik Keluarga Sakinah
  • Klinik Pulmonologi - Paru
  • Klinik Rehabilitasi Medik
Klinik Eksekutif - Non BPJS
  • Klinik Psikologi
  • Klinik Terapi Wicara
  • Klinik Okupasi Terapi
  • Klinik Vaksin
  • Klinik Yusuf Penyakit Dalam
  • Klinik Yusuf Anak
  • Klinik Yusuf Psikiatri
  • Klinik Yusuf Kulit Kelamin
  • Klinik Yusuf Paru
  • Klinik Yusuf Gigi Umum
  • Klinik Yusuf Gigi Endodonsi
  • Klinik Yusuf Bedah Mulut
  • Klinik Yusuf Gigi Orthodonti
  • Klinik Yusuf Kebidanan Dan Kandungan
  • Klinik Yusuf Gigi Pedodontis
  • Klinik Raudhah
  • Klinik Yusuf Gizi
  • Klinik Yusuf Bedah Umum

Pasien dapat membuat janji secara online untuk memilih dokter dan poliklinik yang dibutuhkan.
Cek jadwal selengkapnya langsung di www.rsroemani.com


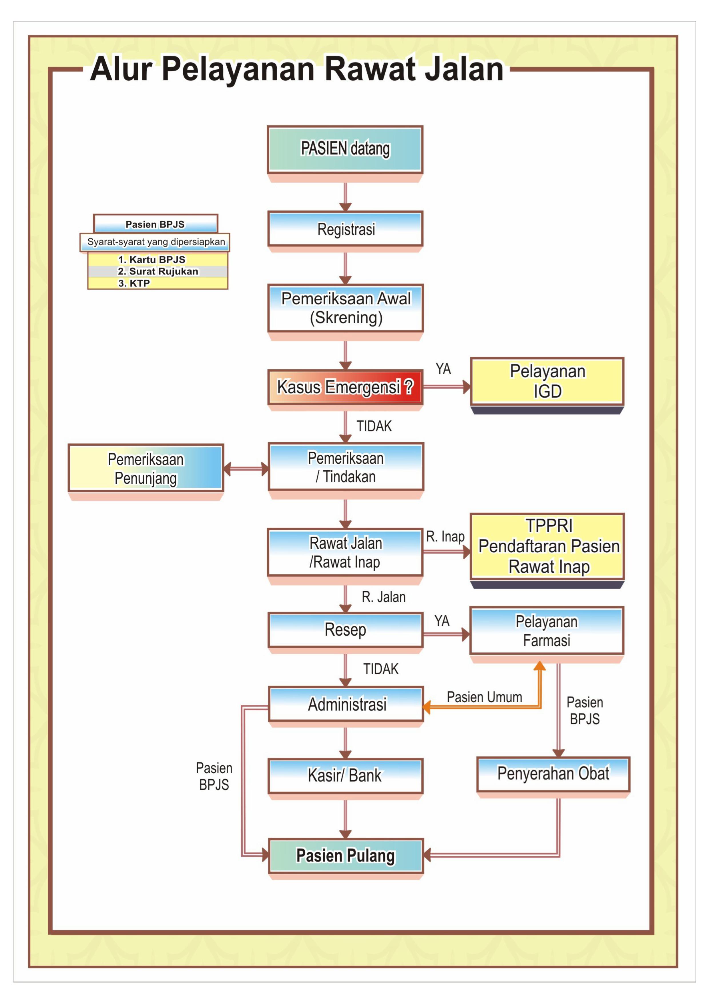
Alur Pelayanan Poliklinik RS Roemani

Download Alur Pelayanan Rawat Jalan

  1. Pasien Datang / Daftar Online
    Pasien bisa datang langsung ke bagian registrasi atau daftar lebih dulu secara online melalui: www.rsroemani.com
    Pendaftaran online memudahkan pasien memilih jadwal dan dokter tanpa antre lama di lokasi.
  2. Registrasi / Pendaftaran
    Pasien menyerahkan identitas diri.
  • Pasien umum: cukup membawa KTP dan Kartu Berobat
  • Pasien BPJS: wajib membawa Kartu BPJS, Surat Rujukan, dan KTP.
  1. Pemeriksaan Awal (Skrining)
    Petugas akan melakukan skrining kesehatan untuk menentukan apakah pasien dalam kondisi darurat (emergensi) atau tidak.
  2. Jika Emergensi → Langsung ke IGD.
    Jika tidak emergensi, pasien melanjutkan ke tahap pemeriksaan dokter.
  3. Pemeriksaan Dokter / Tindakan
    Dokter melakukan pemeriksaan dan menentukan apakah pasien perlu:
  • Pemeriksaan penunjang (lab, radiologi, dll)
  • Rawat jalan atau rawat inap
  1. Resep & Pelayanan Farmasi
    Bila dokter memberikan resep, pasien diarahkan ke Farmasi untuk mengambil obat.
  2. Administrasi & Kasir / Bank
  • Pasien umum: melakukan pembayaran di kasir/bank.
  • Pasien BPJS: tidak perlu ke kasir, cukup menyelesaikan administrasi sesuai prosedur.
  1. Pasien Pulang
    Setelah seluruh proses selesai dan obat diterima, pasien bisa pulang.

Keunggulan Rawat Jalan RS Roemani

  • Jadwal dokter spesialis yang terpublikasi dan mudah diakses secara online.
  • Pilihan layanan reguler (BPJS, asuransi, umum) dan layanan eksekutif (non-BPJS) agar sesuai kebutuhan Anda.
  • Layanan penunjang yang terintegrasi (laboratorium, radiologi) mempercepat diagnosis.
  • Lingkungan pelayanan yang nyaman, islami, dan profesional.

Kesehatan Anda adalah amanah yang harus dijaga dengan baik. RS Roemani Muhammadiyah Semarang hadir untuk memberikan pelayanan rawat jalan yang mudah diakses, profesional, dan berorientasi pada kenyamanan pasien.

Baik melalui Poliklinik Adam untuk layanan reguler (BPJS, asuransi, maupun umum) maupun Poliklinik Yusuf untuk layanan eksekutif non-BPJS, semua pasien akan mendapatkan perhatian penuh dari dokter dan tenaga medis berpengalaman.

Dengan sistem pendaftaran online dan dukungan fasilitas penunjang lengkap mulai dari laboratorium, radiologi, hingga farmasi Anda dapat menjalani pemeriksaan dan pengobatan secara praktis, cepat, dan terintegrasi.

Percayakan konsultasi dan perawatan Anda kepada RS Roemani Muhammadiyah Semarang — Rumah Sehat Keluarga Islami.

Cek jadwal & daftar online sekarang


Buka

Senin - Jumat    07.00 - 21.00

Sabtu                  07.00 - 19.00


Lokasi dan Informasi Layanan

📍 Instalasi Rawat Jalan – RS Roemani Muhammadiyah Semarang
Jl. Wonodri No 22, Semarang
☎️ (024) 8444625 / 8444626
📱 WhatsApp Pendaftaran: 089531464260


Rumah Sakit Roemani Muhammadiyah Semarang

Rumah Sehat Keluarga Islami




rawat jalan RS Roemani Semarang, poliklinik RS Roemani, Poliklinik Adam RS Roemani, Poliklinik Yusuf RS Roemani, layanan eksekutif non-BPJS Semarang, dokter spesialis RS Roemani, rawat jalan BPJS Semarang, konsultasi spesialis Semarang, rumah sakit keluarga islami Semarang.