Layanan Laboratorium RS Roemani Muhammadiyah Semarang Buka 24 Jam

Oleh: Amaliarf
03 November 2025 12:42:39
Laboratorium RS Roemani Muhammadiyah Semarang buka 24 jam dengan fasilitas lengkap dan hasil akurat. Melayani pemeriksaan darah, kimia klinik, imunologi, mikrobiologi, dan panel kesehatan.

Pelayanan laboratorium menjadi salah satu bagian penting dalam penegakan diagnosis dan pemantauan kondisi kesehatan pasien. Di RS Roemani Muhammadiyah Semarang, kami menghadirkan layanan laboratorium yang buka 24 jam, siap melayani kebutuhan pemeriksaan kapan pun Anda membutuhkannya baik pasien rawat jalan, rawat inap, maupun layanan gawat darurat.

Mengapa Pemeriksaan Laboratorium Penting?

Pemeriksaan laboratorium membantu dokter mendapatkan gambaran objektif mengenai kondisi tubuh seseorang. Melalui hasil laboratorium, dokter dapat:

  • Menegakkan diagnosis penyakit secara akurat
  • Menentukan jenis dan dosis pengobatan yang tepat
  • Memonitor efektivitas terapi yang sedang dijalani
  • Melakukan deteksi dini berbagai penyakit seperti diabetes, gangguan ginjal, infeksi, anemia, hingga gangguan fungsi hati

Dengan dukungan teknologi terkini dan tenaga analis yang berpengalaman, Laboratorium RS Roemani berkomitmen memberikan hasil yang akurat, cepat, dan terpercaya.


Jenis Pemeriksaan di Laboratorium RS Roemani

Laboratorium RS Roemani menyediakan berbagai jenis pemeriksaan, meliputi:

  1. Hematologi untuk memeriksa kondisi darah seperti kadar hemoglobin, sel darah merah, sel darah putih, trombosit, dan indikator anemia atau infeksi.
  2. Kimia Klinik meliputi pemeriksaan fungsi hati, ginjal, profil lipid (kolesterol dan trigliserida), gula darah, asam urat, dan elektrolit.
  3. Imunologi dan Serologi untuk mendeteksi penyakit akibat infeksi virus atau bakteri, seperti hepatitis, HIV, demam tifoid, dan pemeriksaan antibodi lainnya.
  4. Urinalisa dan Feses menilai fungsi ginjal dan saluran kemih, serta mendeteksi adanya infeksi, batu ginjal, atau gangguan pencernaan.
  5. Mikrobiologi melakukan kultur dan uji sensitivitas untuk menentukan jenis bakteri penyebab infeksi serta antibiotik yang paling efektif.
  6. Pemeriksaan Hormon dan Panel Khusus
  7. Tersedia juga pemeriksaan hormon tiroid, hormon reproduksi, serta berbagai panel seperti panel kesehatan umum, panel pranikah, panel jantung, dan panel diabetes.

Keunggulan Laboratorium RS Roemani

Buka 24 Jam Setiap Hari
Melayani Umum | Bpjs  | Asuransi |Perusahaan

Pelayanan tersedia sepanjang waktu, termasuk hari libur dan akhir pekan, untuk memastikan pasien mendapatkan layanan cepat kapan pun dibutuhkan.

  • Tenaga Profesional dan Berpengalaman. Didukung oleh analis laboratorium tersertifikasi dan pengawasan dokter spesialis patologi klinik yang memastikan mutu hasil pemeriksaan.
  • Peralatan Modern dan Terstandar, menggunakan teknologi pemeriksaan otomatis dengan tingkat akurasi tinggi, serta sistem informasi laboratorium terintegrasi dengan rekam medis rumah sakit.
  • Pelayanan Homecare Laboratorium. Bagi pasien yang tidak dapat datang ke rumah sakit, tersedia layanan Homecare Laboratorium—pengambilan sampel dilakukan di rumah Anda, dan hasil bisa diakses secara digital.

Hasil Pemeriksaan Cepat dan Aman

Hasil laboratorium RS Roemani dapat diperoleh dengan cepat sesuai jenis pemeriksaannya. Semua hasil dijamin rahasia, hanya dapat diakses oleh pasien dan dokter yang menangani.

Selain itu, pasien juga dapat mengakses hasil secara online melalui sistem digital RS Roemani, sehingga memudahkan proses konsultasi dan tindak lanjut medis.


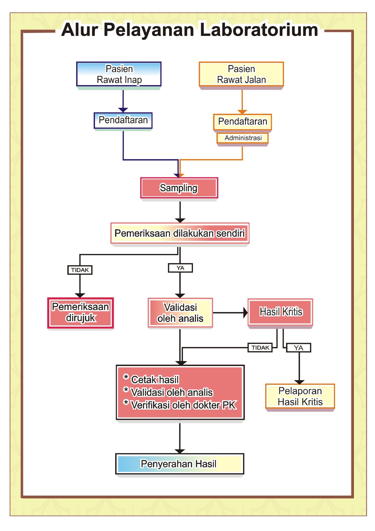
Alur Pelayanan Laboratorium

Download alur Layanan Laboratorium RS Roemani


Percayakan Pemeriksaan Laboratorium Anda di RS Roemani

Kami memahami bahwa hasil laboratorium adalah dasar penting bagi keputusan medis Anda. Karena itu, RS Roemani Muhammadiyah Semarang berkomitmen memberikan layanan laboratorium yang akurat, cepat, dan berorientasi pada keselamatan pasien.

Baik untuk pemeriksaan rutin, kebutuhan mendesak, maupun pemantauan kondisi penyakit kronis, laboratorium kami siap melayani Anda dengan sepenuh hati. Bersama RS Roemani #RumahSehatKeluargaIslami


Lokasi dan Informasi Layanan

📍 Laboratorium RS Roemani Muhammadiyah Semarang
Jl. Wonodri No.22, Semarang

🕒 Buka 24 Jam
Setiap hari, termasuk hari libur nasional

☎️ Telepon: 024-8444625 / 024-8444626
📞 WhatsApp CS: 0895-3146-4260
🌐 Website: www.rsroemani.com
📅 Pendaftaran Online: bit.ly/PendaftaranOnlineRoemani

 




Layanan Laboratorium RS Roemani, Laboratorium 24 jam Semarang, pemeriksaan laboratorium RS Roemani Muhammadiyah, tes darah Semarang, laboratorium medis akurat, hasil lab cepat Semarang, laboratorium RS Muhammadiyah, layanan homecare laboratorium, pemeriksaan kimia klinik, tes HIV Semarang, cek kolesterol dan gula darah RS Roemani.